参战军人有什么优惠政策?
的有关信息介绍如下:退役军人中的参战军人:一、农村的和城镇无工作单位且家庭生活困难的参战退役人员(简称:在乡参战军人),才能依据2019年7月24日退役军人事务部、财政部颁布的《关于调整部分优抚对象等人员抚恤和生活补助标准的通知》(退役军人部发〔2019〕42号)网页链接第四条规定,每月领取650元生活补助;二、依据2020年01月14日退役军人事务部等20部门颁布的《关于加强军人军属、退役军人和其他优抚对象优待工作的意见》(退役军人部发﹝2020﹞1号)网页链接规定,享受退役军人24项基本优待项目。
一、在乡参战军人生活补助
《关于调整部分优抚对象等人员抚恤和生活补助标准的通知》四、对在农村的和城镇无工作单位且家庭生活困难的参战退役人员提高生活补助标准,每人每月提高50元,提至每人每月650元。中央财政对北京、天津、上海、江苏、浙江、福建、广东、山东、辽宁等9个省市,补助标准调整为每人每月260元;对河北、山西、吉林、黑龙江、安徽、江西、河南、湖北、湖南、海南等10个省,补助标准调整为每人每月390元;对内蒙古、广西、重庆、四川、贵州、云南、西藏、陕西、甘肃、青海、宁夏、新疆等12个省区市,补助标准调整为每人每月520元;对新疆生产建设兵团补助标准调整为每人每月650元。


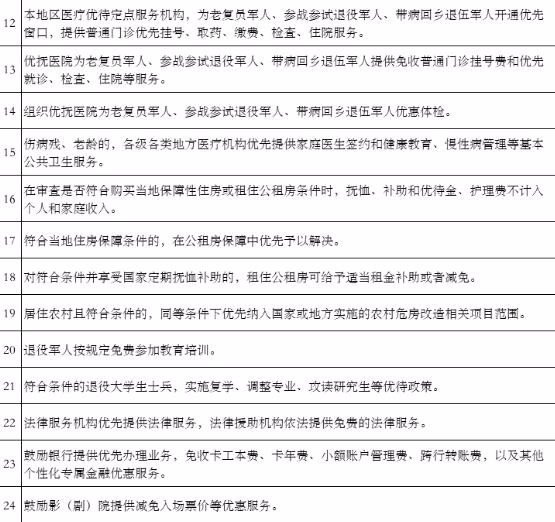
二、退役军人24项基本优待项目:
《关于加强军人军属、退役军人和其他优抚对象优待工作的意见》退役军人基本优待目录清单:






